#1 Skrevet September 29, 2012 Noen som har montert coming home, leaving home på en B5? Ser på ebay at en slik modul koster rundt 200kr, men er vell noe herk og montere? 0 Del dette innlegget Lenke til innlegg Del på andre sider Flere delingsalternativer...
#2 Skrevet September 29, 2012 link please? hadde jo vært morro prøvd til den prisen 0 Del dette innlegget Lenke til innlegg Del på andre sider Flere delingsalternativer...
#3 Skrevet September 29, 2012 Hmm kansje d. Link 0 Del dette innlegget Lenke til innlegg Del på andre sider Flere delingsalternativer...
#4 Skrevet September 30, 2012 http://www.ebay.de/itm/170421396232?nma=true&si=mmIVoL6AIPZfgOS7txHox%2Fyl3rs%3D&rt=nc&_trksid=p4340.l2557&orig_cvip=true Her er en jeg fant i full fart. Ser flere filmer på youtube der folk har det på B5'er.. 0 Del dette innlegget Lenke til innlegg Del på andre sider Flere delingsalternativer...
#5 Skrevet November 26, 2012 (endret) Har en Hautai HT-188P til fjernstyring av sentrallåsen, er vell mulig og koble seg innpå ledningen som aktiverer blinkelysene for og skru på tåkelysene? http://www.huatai-alarm.com/cw/gsol/pex/en/cwdesign5//jsp/main.jsp?supplier_id=2008802164817§ion=ProductDetail&product_id=1035714639&prod_idx=0 Problemet er at blinkelyset blinker 1, eller 3 ganger.. Vil ikke at tåkelysene skal blinke så noen som løser problemet? http://biltema.no/no/Bil---MC/Bil-tilbehor/Bilelektrisk/12-volt/Lysforsinker-39724/ denne + et rele eller noe? Kan vell også koble meg inn på intriørlyset? http://www.s2forum.com/forum/showthread.php?t=50264 http://forum.vacn.no/showthread.php?233997-Lysforsinker-Hvordan-koble-opp 0 Del dette innlegget Lenke til innlegg Del på andre sider Flere delingsalternativer...
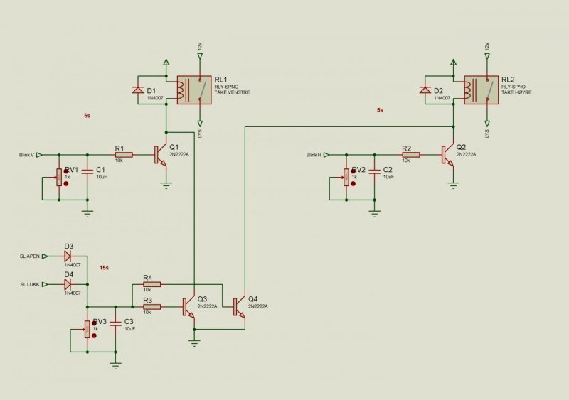
#6 Skrevet November 27, 2012 Ender visst opp noe noe slikt, litt finpuss igjen på tegningen. Denne saken lar tåkelysene være på i 15sek før åpning og etter lukking. Samt 5sek ved blink høyre/venstre, og slår på venstre/høyre tåkelys. 0 Del dette innlegget Lenke til innlegg Del på andre sider Flere delingsalternativer...