#1 Skrevet Februar 3, 2013 hei! min s2 ville plutselig ikke starte i går morges.. trodde det var kondens i bensina, men fikk tinet den skikkelig opp, og den starter fortsatt ikke. prøvd å bytte bensinpumpe, men ingen forandring.. tok da et multimeter å målte strømmen til pumpa. uten pumpa tilkoblet måler jeg 10-11v når jeg drara den på starteren. kobler jeg til pumpa, så måler jeg bare 0,01v... noen som kan fortelle meg hva som er galt her? prøvd 2 forskjellige pumper, hvor den ene er ny. 0 Del dette innlegget Lenke til innlegg Del på andre sider Flere delingsalternativer...
#2 Skrevet Februar 3, 2013 Sjekk sikringen og bensinpumpereléet, samt at det er skikkelig kontakt på ledning/plugg til pumpa. 0 Del dette innlegget Lenke til innlegg Del på andre sider Flere delingsalternativer...
#3 Skrevet Februar 3, 2013 sitter det hallgiver i front på 3b motoren? evt hvor sitter den? googlet litt, å kunne lese at om det er den som var røket så kunne bilen gå, men ikke starte igjen etter den var stoppet.. noe som i mitt tilfelle stemmer overens med symptomer.. 0 Del dette innlegget Lenke til innlegg Del på andre sider Flere delingsalternativer...
#4 Skrevet Februar 3, 2013 3B har hallgiveren i fordeleren! 0 Del dette innlegget Lenke til innlegg Del på andre sider Flere delingsalternativer...
#5 Skrevet Februar 3, 2013 Alle sikringer er hele, og det klikker i pumpereleet(nr208) Om hallgiver var problemet, så skulle det vel ikke klikka i releet? 0 Del dette innlegget Lenke til innlegg Del på andre sider Flere delingsalternativer...
#6 Skrevet Februar 3, 2013 Du kan jo prøve å ta ut bensinpumpereleet og legge en ledning over hovedkontaktene slik at pumpa går hele tida...da finner du ut om du har problemer med strømmen til pumpa eller styringa av releet! 0 Del dette innlegget Lenke til innlegg Del på andre sider Flere delingsalternativer...
#7 Skrevet Februar 3, 2013 prøvde laske over en ledning der nå, og pumpa gir fortsatt ikke noe liv.. om det er hallgiveren(G40) som er gåen, må jeg bytte hele fordeleren da? eller hvordan får jeg ut sensoren? 0 Del dette innlegget Lenke til innlegg Del på andre sider Flere delingsalternativer...
#8 Skrevet Februar 3, 2013 Uansett skal pumpa gå 1-2 sekunder etter at tenning skrues på, dette selv om hallgiver er aldri så defekt. Om hallgiver er defekt kan du btw finne ut ved å sjekke om du har gnist på pluggene, men du feilsøker nok da på feil sted. Om du lasker bensinpumpereléet og pumpa ikke går, da sier det seg selv at du enten... 1. Ikke har spenning til releét 2. eller pumpa er defekt 3. eller du har dårlig kontakt/ledningsbrudd mellom relé og pumpa. 0 Del dette innlegget Lenke til innlegg Del på andre sider Flere delingsalternativer...
#9 Skrevet Februar 3, 2013 (endret) har gnist på plugger. pumpa funker om jeg tar direkte 12v på den! pumpereleet(208) går jo på mer enn bare bensinpumpa. når jeg lasker fra + inn(30) på rele, til ut(87a) fra rele, så skjer det ikke noe.. prøver fra +(30) til ut(87b) så starter afterrun pumpa. så det er tydeligvis spenning inn til releet.. som jeg skrev i første post, så måler jeg 10,5 volt inn til pumpa(pumpe frakoblet). med pumpa tilkoblet, så måler jeg kun 0,01volt: bh : bilen gikk uten problemer på fredag kveld, og kjørte på en veldig humpete veg før jeg parkerte den. lørdag morgen, helt død.... 0 Del dette innlegget Lenke til innlegg Del på andre sider Flere delingsalternativer...
#10 Skrevet Februar 3, 2013 Om pumpa går når du mater 12V direkte inn på den, da er den ok. Om du måler spenning på ledningen til pumpa, men går til 0V når pumpa koples til, da har du vakkelkontakt. Altså høyohmig kontakt som gir spenning men faller til null når det går strøm. Når du lasker mellom 30 og 87 på bensinpumpereléet, hvilken spenning har du da mellom jord og pinne 30? Om den er 12V (med pumpa tilkoplet) så har du kontaktfeil mellom pinne 87 og pumpa. 0 Del dette innlegget Lenke til innlegg Del på andre sider Flere delingsalternativer...
#11 Skrevet Februar 3, 2013 pumpereleet(208) går jo på mer enn bare bensinpumpa. Tipper du har 208-relé med 5 pinner, da går det kun til pumpa og varmeelement i lambda. 0 Del dette innlegget Lenke til innlegg Del på andre sider Flere delingsalternativer...
#12 Skrevet Februar 3, 2013 ja står 208 på det.. husker ikke om det var 5 eller 6 pinner på det. ene stikket(87b) gikk tydeligvis til afterrun pumpa på kjølesystemet da 0 Del dette innlegget Lenke til innlegg Del på andre sider Flere delingsalternativer...
#13 Skrevet Februar 3, 2013 Uansett, ut ifra det du skriver så har du dårlig kontakt (ledning/sikring) mellom bensinpumperelé og pumpa. Som jeg skrev; Når du lasker mellom 30 og 87 på bensinpumpereléet, hvilken spenning har du da mellom jord og pinne 30? Om den er 12V (med pumpa tilkoplet) så har du kontaktfeil mellom pinne 87 og pumpa. 0 Del dette innlegget Lenke til innlegg Del på andre sider Flere delingsalternativer...
#14 Skrevet Februar 3, 2013 har ikke fått målt mellom 30 og jord enda, må få gjort dette i morgen:) om jeg har brudd i ledningen fra 87 til pumpa, kan jeg bare strekke en ny ledning der da? eller går den innom noe annet også? 0 Del dette innlegget Lenke til innlegg Del på andre sider Flere delingsalternativer...
#15 Skrevet Februar 3, 2013 koble 12v rett på pumpa da, får du ikke start da så er det jo noe helt annet. 0 Del dette innlegget Lenke til innlegg Del på andre sider Flere delingsalternativer...
#16 Skrevet Februar 3, 2013 kan prøve dette i morgen, koble det mot et rele? 0 Del dette innlegget Lenke til innlegg Del på andre sider Flere delingsalternativer...
#17 Skrevet Februar 3, 2013 Hei! Se link for koblingskjema av pumpa....sheet 3&4 http://www.s2central.net/wiring02.html 0 Del dette innlegget Lenke til innlegg Del på andre sider Flere delingsalternativer...
#18 Skrevet Februar 3, 2013 Er pluggene svarte etter att du har prøvd å starte? Har du gnist? skru ut en plugg, sett på pluggledningen og legg den mot toppdekselet. Prøv å start. Kommer det gnist? Da har du en start. 0 Del dette innlegget Lenke til innlegg Del på andre sider Flere delingsalternativer...
#19 Skrevet Februar 4, 2013 Har gnist på pluggene ja:) men de blir ikke bløte.. 0 Del dette innlegget Lenke til innlegg Del på andre sider Flere delingsalternativer...
#20 Skrevet Februar 4, 2013 Da vil jeg vedde på hallgiveren 0 Del dette innlegget Lenke til innlegg Del på andre sider Flere delingsalternativer...
#21 Skrevet Februar 4, 2013 Må jeg bytte hele fordeleren da? Ell hvordan få ut denne sensoren? 0 Del dette innlegget Lenke til innlegg Del på andre sider Flere delingsalternativer...
#22 Skrevet Februar 4, 2013 http://12v.org/urs/ReplacementOfTheHallSenderInA7A3BandEarlyAANDistributor.pdf Trenger du hallgiver som du selv lodder på så har jeg til 350kr for en ny en. 0 Del dette innlegget Lenke til innlegg Del på andre sider Flere delingsalternativer...
#23 Skrevet Februar 4, 2013 (endret) Da vil jeg vedde på hallgiveren Nei og atter nei, ikke lure folk opp i stry her. Som dere leser har han gnist på pluggene - og han har lasket pinne 30 og 87 i sokkel til bensinpumpelé og pumpa går fortsatt ikke, er da soleklart at det ikke er hallgiveren som er årsaken. Som jeg skrev tidligere, lask 30 til 87 og mål mellom karosseri og pinne 30, du skal da ha 12V. Mål så mellom karosseri og sikring 13, du skal da ha 12V på begge sider av denne. Har du det, og pumpa ikke går, så er det dårlig kontakt ett eller annet sted mellom ut av sikring og pumpa. Eller manglende jord til pumpa. Det er det reléet (markert med pil) du har lasket? 0 Del dette innlegget Lenke til innlegg Del på andre sider Flere delingsalternativer...
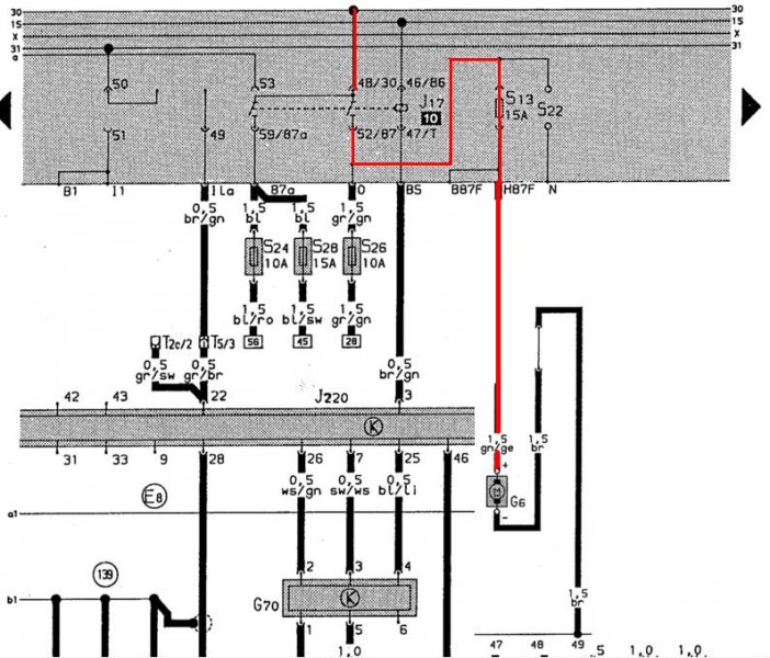
#24 Skrevet Februar 4, 2013 I tegningen har jeg markert strømveien mellom pot.30 og bensinpumpa. Når du lasker reléet skal du få 12V ut ved pumpa. NB. Mål alltid med karosseri som referanse i tilfelle det er jord som mangler inn til pumpa. Altså måler du 0V inn i pluggen på pumpa, men 12V mellom karosseri og + i pluggen på pumpa, da er det jord som mangler og ikke +12V 0 Del dette innlegget Lenke til innlegg Del på andre sider Flere delingsalternativer...
#25 Skrevet Februar 4, 2013 Får 12v mellom pin30 og karosseri. 12v inn og ut av sikring. 12v mellom + på pumpa og kaross. Koblet ny jord fra pumpa og til kaross, da måler jeg 0 volt på pumpa igjen..?? 0 Del dette innlegget Lenke til innlegg Del på andre sider Flere delingsalternativer...